摘要
职位数量: 若干
招聘人数: 若干
学历要求: 本科及以上
报名结束
截止日期: 2025-12-31
工作地点: 佛山
公告详情
在这岭南医脉传承之地
我们以百年名院之底蕴
邀您共赴一场医学与时代的双向奔赴
当古老陶都遇见现代医学
当珠江西岸崛起医疗新高地
这里有为您量身打造的成长阶梯
佛山市一医院
不负您白衣为甲的初心
更成就您大医精诚的梦想
投递链接:https://mp.weixin.qq.com/s/j_wy5oNuYR0OFVlVqcBbCA
一、医院基本信息
佛山市第一人民医院(南方科技大学附属佛山医院)始建于 1881 年,其前身为教会医院,跨越三个世纪、历经 144 个春秋,现已发展成为集医疗、教学、科研、预防、健康管理为一体的大型现代化综合医院,是全国首批、广东省首家三级甲等医院和区域急危重症救治中心,是南方科技大学非直属附属医院。
二、招聘岗位及要求
招聘基本要求
1. 遵守中华人民共和国法律和法规,无犯罪记录;
2. 具有良好品行及职业道德,无党纪政纪处分;
3. 责任感强,具有团队精神;
4. 具有正常履行职责的身体条件;
5. 医生、医技岗位初始学历须为国家统招本科起点,护理岗位要求具有普通高级中学教育背景,初始学历须为国家统招本科起点;
6. 医师岗位要求具有医师资格证,临床医生岗位执业证类别:临床类别;
7. 经住培合格的临床医师,在招聘中按照《国务院办公厅关于加快医学教育创新发展的指导意见》国办发〔2020〕34 号文精神相关规定执行。面向社会招收的普通高校应届毕业生培训对象培训合格当年在医疗卫生机构就业的,在招聘、派遣、落户等方面,按当年应届毕业生同等对待。对经住培合格的本科学历临床医师,在人员招聘、职称晋升、岗位聘用、薪酬待遇等方面,与临床医学、中医专业学位硕士研究生同等对待。
招聘岗位需求
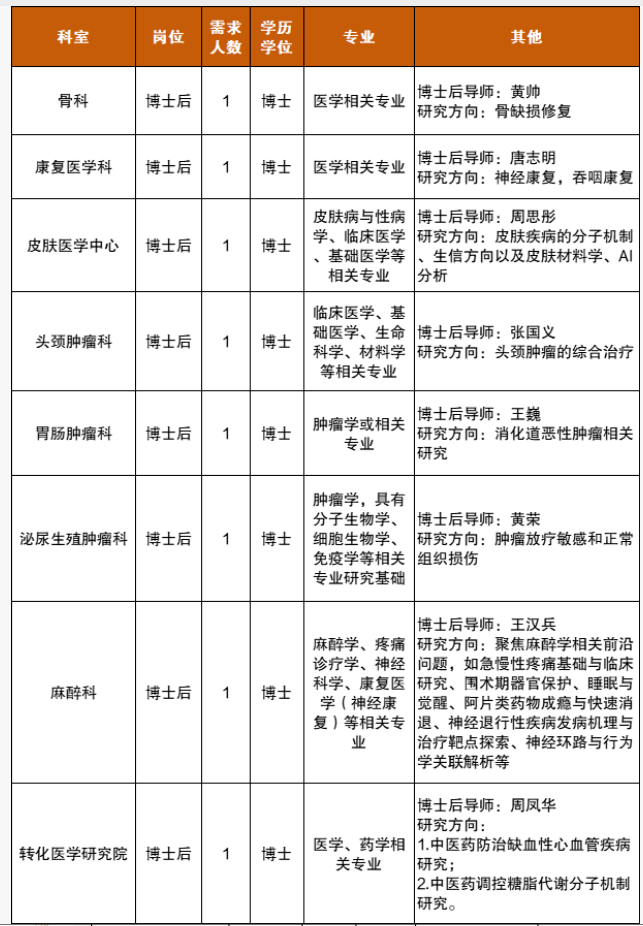
01、博士后岗

报名截止日期:即日起至岗位招聘额满为止
02、医护技岗

报名截止日期:2025 年 12 月 14 日截止
03、行政岗位

报名截止日期:2025 年 12 月 14 日截止
一、基本福利
1. 年度调薪;
2. 购买五险一金,年度免费体检;
3. 享受国家法定节假日和年假;
4. 提供伙食补助;
5. 办理人才引进、硕士研究生及以上学历可入户;
6. 高层次人才协助解决爱人工作及孩子就学问题;
7. 职称晋升渠道畅通,晋升后即可享受相应待遇。
二、薪酬待遇
1、博士后出站人员
❖ 年薪:36 万元起
❖佛山市提供 30 万元购房补贴,对在国(境)外大学从事博后研究工作 2 年及以上经历人才再给予 10 万元生活补贴。
❖根据广东省佛山市人才引进相关规定办理事业单位正式编制。
2、博士后进站人员(2 年)
❖年薪:18-30 万元
❖佛山市根据在站博士后课题申报情况给予等额补贴科研经费,单个项目最高不超过 20 万元。市财政给予 30 万元生活补贴(每年 15 万元),医院 1:1 配套生活补助。
博士后 2 年内如期出站者,优秀出站额外奖励 50 万元;良好出站额外奖励 30 万元;合格出站额外奖励 20 万元。
❖表现优异者可留院工作,享受上述博士后出站人员待遇。
❖医疗待遇:享受与我院职工同等的医疗保险、住房公积金和社会保险等福利待遇。
❖住房:根据我院高端人才周转房情况,为博士后提供过渡性住房,并配备基本生活家具。
3、博士研究生
❖年薪:18-36 万元
❖佛山市提供 20 万元购房补贴,对具有国(境)外大学博士研究生学历和学位人才再给予 10 万元生活补贴。
❖根据广东省佛山市人才引进相关规定办理事业单位正式编制。
4、硕士研究生
年薪:21-26 万元
5、本科生
年薪:15-19 万元
招聘流程安排
1. 简历初筛:通过简历筛选的候选人将会通过电子邮件、短信进行通知;
2. 笔试;
3. 面试;
4. 资格审核:根据应聘的岗位要求进行资格审核,请候选人准备好学历学位证、学历学位认证、规培证(或在培证明)、资格证等材料,应届毕业生未取证可由学籍证明代替;
5. 复试:到院参加复试考核,具体考核内容另行安排;
6. 院内审批;
7. 体检:必须到院参加体检,通过体检后进入下一环节;
8. 签订协议;
9. 入站/入职。
简历投递方式
通过丁香人才网直接投递简历,或者是丁香人才网页面搜索「佛山市第一人民医院」查看所有在招岗位。
应聘注意事项
1. 应聘资料除详细个人简历外,请在简历电子版内提供毕业证、学位证、资格证、规培证、执业证等相关资格证明材料。
2. 每位应聘者限报一个岗位,如同时填报多个岗位会导致系统随机安排任一岗位进入流程,请谨慎填报。
3. 为确保顺利报名,建议使用谷歌浏览器并按要求认真填写完整各项内容后确认递交,报名成功后将不能再修改信息。
4. 在系统开始进入简历筛选环节前可自行操作取消岗位申请,如简历已经进入招聘流程后将无法操作取消或修改。
5. 应聘者须承诺所填报的个人信息真实、完整、准确,如在招聘过程中发现虚假信息将会立即终止应聘,应聘者对填写信息及应聘材料的真实性负责。
6. 如此次招聘中未能筛选出与岗位匹配的应聘者,我院有权收回此岗位进行重新招聘。
7. 入职报到时须如期取得毕业证、学位证,否则将会不予录用。
8. 应聘者请妥善保管个人用户名和密码,一个身份证号只能注册一次,如忘记用户名或密码请联系 4006506886。
9. 所有招聘岗位以此次公告为准,如您之前投递的岗位未在本次进行招聘,请登录系统个人中心进行撤销修改。
更多招聘机会,扫码关注医聘猫公众号,专属求职顾问推荐工作机会
客服
小程序
公众号
工具箱