摘要
职位数量: 若干
招聘人数: 若干
学历要求: 大专及以上
报名结束
截止日期: 2025-12-31
工作地点: 通化
公告详情
梅河口市中医院是一所集医疗、教学、科研、预防保健于一体,中西医结合特色突出的公立二级甲等综合性医院。医院占地面积2.7万平方米,建筑面积2.87万平方米,编制床位469张,设有27个临床及医技科室,配备多项先进医疗设备,并拥有多个国家级、省级名老中医传承工作室。为加强医院人才队伍建设,现面向社会公开招聘医务人员,具体事项公告如下:
一、招聘基本条件
1.遵守中华人民共和国宪法、法律、法规;
2.具有良好的品行和职业道德;
3.具备岗位所需的学历、专业、执业资格或技能条件;
4.身体健康,能适应岗位要求;
5.符合岗位规定的其他条件。
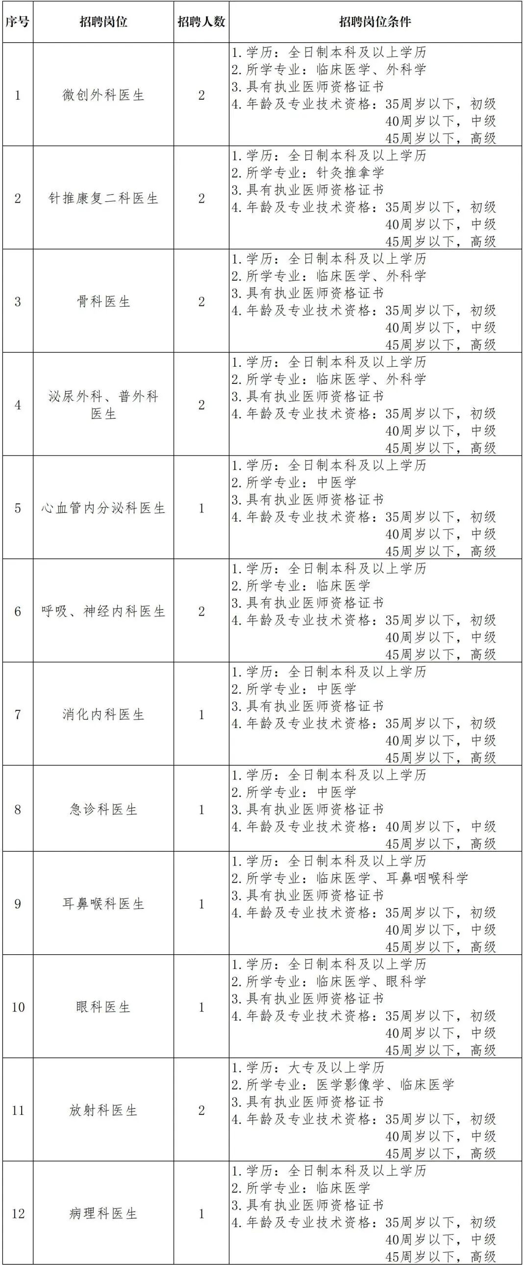
二、招聘岗位及条件

三、薪资待遇
1.基本工资 + 绩效工资;
2.缴纳医疗保险、养老保险、失业保险;
3.具体待遇面议,优厚的职业发展平台和培训机会。
四、报名方式
有意者请将个人简历、学历证书、执业医师资格证书、职称证书等相关材料发送至医院指定联系方式,或直接前往医院人事科报名。
五、联系方式
地址:梅河口市和平街惠民路1353号
电话:0435—4899687
手机/微信:13943528961(微信同步)
更多招聘机会,扫码关注医聘猫公众号,专属求职顾问推荐工作机会
客服
小程序
公众号
工具箱