摘要
职位数量: 若干
招聘人数: 若干
学历要求: 未知
报名中
截止日期: 2026-04-30
工作地点: 杭州
公告详情
关于我们
国家电网公司职业病防治院(新安江电力医院)创建于1965年,现隶属中国通用技术集团旗下国中康健集团有限公司,公益二类事业单位。医院既是全国电力行业尘肺防治中心,也是集职业病防治、综合医疗和康复医疗、健康管理、健康体检为一体的参照二级甲等综合性医院管理的公立专科医疗机构,在职业性尘肺病、呼吸系统疾病救治和康复医学专业方面优势突出。医院多年来为地方群众提供综合医疗服务,是浙江省、杭州市及建德市基本医疗保险和工伤医疗保险定点医疗机构,也是全国首批、浙江省唯一一家工伤康复试点机构。
医院占地约7256平方米,开放床位200张,现有员工170余人,高级卫生专业技术人才近50人。现新院区正在建设,预计2026年新增床位300张。
医院设有专业科室16个,其中职业病科、康复医学科、呼吸内科、健康管理为院重点发展专科。医院为浙江省康复医学专科联盟和国中康健集团有限公司康复医学、老年医学、眩晕类专科联盟单位。其中职业病科为国中康健集团临床重点(特色)专科,耳鼻喉科为国中康健集团名医工作室。
招聘岗位
本次面向社会公开招聘高层次人才3人,紧缺专业人才19人,符合入编条件的优秀者给予事业编制。
基本条件
(一)思想政治素质好,拥护党的路线方针政策,具有强烈的事业心和责任感;
(二)遵纪守法,具有良好的品行和职业素养,认同单位企业文化和核心价值理念;
(三)具备岗位要求的知识背景、从业资格、工作技能和经验等;
(四)与原单位不存在相关竞业限制及其他纠纷,社会信用良好,无犯罪等不良记录;
(五)具备良好的身体条件和心理素质。
任职条件
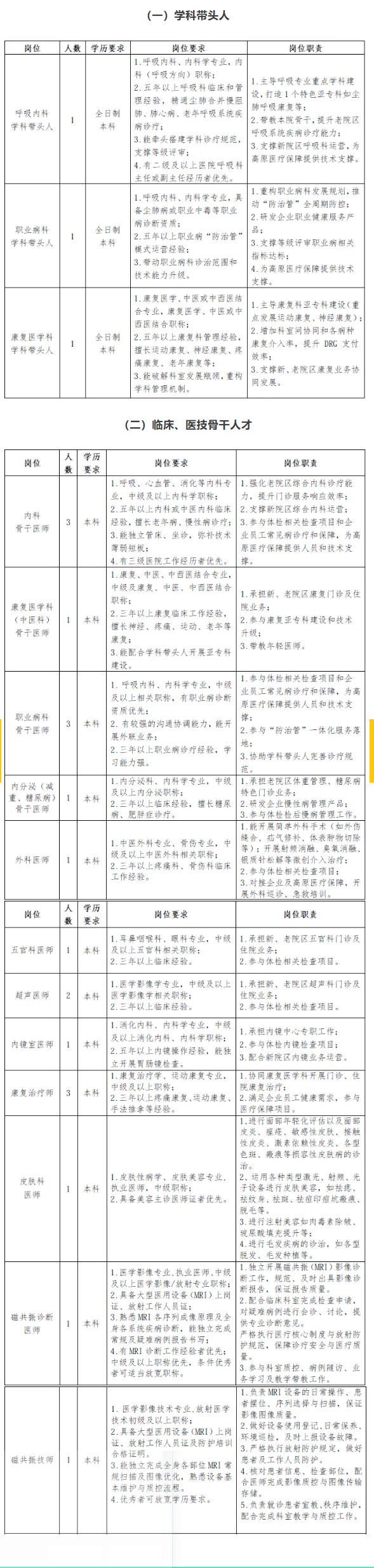
(一)学科带头人
除符合招聘岗位要求外,须同时符合以下条件中的1~3项条件及其他2项条件:
1.全日制本科及以上学历,副高级职称,在二级及以上医院从事本专业工作10年及以上,特别优秀者可适当放宽学历。
2.具备国家卫健委《三级综合医院医疗服务能力指南》中临床专科医疗服务基本标准的能力要求和关键医疗技术操作能力。
3.年龄一般男性不超过48周岁,女性不超过45周岁,身体健康,特别优秀者可适当放宽年龄。
4.以第一作者、通讯作者发表中华级核心期刊论文2篇或SCI论文1篇。
5.担任二级及以上医院科室主任3年以上,或担任二级及以上医院科室副主任5年以上。
6.承担过省(市)部级及以上科研课题。
7.担任中华医学会、中国医师学会等学术团体及其分会相关专业委员会委员及以上职务。
8.具有承担高级别、高水平科研项目或临床医疗的能力,能带动和促进团队医教研一体化发展。
(二)临床、医技骨干人才
1.初级职称年龄一般不超40周岁,中级职称年龄一般不超45周岁,身体健康,特别优秀者可适当放宽年龄。
2.二级及以上综合性医院或专科医院从事相关工作5年及以上。
3.能独立完成卫健委“二级甲等医院评审标准”规定的相关专业主要诊疗技术项目。
4.近3年以第一作者发表核心期刊文章,或地市级及以上学术团体任职,或承担地市级及以上科研课题且排名前三位者,或有三级医院工作经验者优先。
工作地点
浙江省杭州市建德市
招聘程序
网申—简历筛选—资格审查—笔试—面试—组织考察(背景调查)—公示、体检录用。
(一)网上报名
应聘者应于公告发布之日起,登录通用技术招聘平台注册并如实填写信息,在招聘单位中选择医药医疗健康--国中康健集团有限公司--国家电网公司职业病防治院进行报名。
1.快速网申通道 (微信扫码)

2.PC端网申通道:http://genertec.zhiye.com/,选择“社会招聘”。


(二)资格审查
应聘者完成报名后,须将学历学位证书、学信网学籍验证报告、专业技术资格证书、科研项目及论文佐证资料、荣誉证书等扫描件发送至联系邮箱(gwzybfzy@163.com)。我单位人力资源部根据各岗位应聘情况和应聘材料审核情况,分期分批确定参加考试人员,以电话或短信方式通知本人。
(三)考试
视报名情况适时组织考试,具体考试时间由我单位人力资源部以电话或邮件方式通知应聘者。未入围者不再另行通知。
考试视招聘岗位性质采用面试;实践技能测试和面试;笔试和面试;笔试、实践技能测试和面试等形式。面试主要以双向交流和专业答辩方式进行。
(四)考察和体检
根据考试成绩择优确定考察人员。考察合格人员在我单位进行体检,时间、地点另行通知。
(五)公示和聘用
考察及体检合格人员分期分批在我单位微信公众号公示5个工作日。公示无异议的,办理录用手续。
批准录用人员须在规定时间内入职报到,逾期不能报到的,取消录用资格。
联系方式
联 系 人: 杨老师
0571-64785568
联系邮箱:gwzybfzy@163.com
联系地址:浙江省建德市新安江街道保健北路26号
国家电网公司职业病防治院(新安江电力医院)
2026年3月11日
更多招聘机会,扫码关注医聘猫公众号,专属求职顾问推荐工作机会
客服
小程序
公众号
工具箱